Please enter url.
Login
Logout
Please enter url.
FImgdrawio.png
corejumping.com
source
Comments
Circular Linked List Implementation of Circular Queue - GeeksforGeeks
Flowchart of Deep Fuzzy C-Mean Clustering (DFCM). | Download Scientific ...
Interaction styles of PLATEM. | Download Scientific Diagram
RFQ Business Process Flow - Web Services: A Java™ Developer’s Guide ...
Microsoft System Center 2016 Service Manager Cookbook - Second Edition
Oracle Service Parts Planning Implementation and User Guide
Mastering LLM Gateway: A Developer’s Guide to AI Model Interfacing | Medium
Sample processing flowsheet | Download Scientific Diagram
Our Operations
Brain Tumour Detection and Classification by using Deep Learning ...
System Design Flow in Tabu Search | Download Scientific Diagram
Reference architecture for WfMS of land transaction | Download ...
GitHub - DIPALI-1804/capstone-project
Ascribe Rule Set Execution Workflow - Ascribe
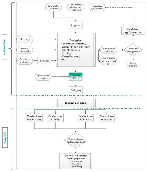
Sustainability | Free Full-Text | A Comparative Life Cycle Assessment ...
The proposed architecture for AAEE, the automatic Arabic essay ...
Understanding the Synchronize Product and Price Business Flow
Activity modeling-purchasing a product(s) | Download Scientific Diagram
High Volume load using SWITCH Partition – SQL Server | sakthi845
NHESS - Nepalese landslide information system (NELIS): a conceptual ...
An illustration of an individual of the swarm corresponding with a ...
Data Backfilling at WePay
Model of the Interpretation Process | Download Scientific Diagram
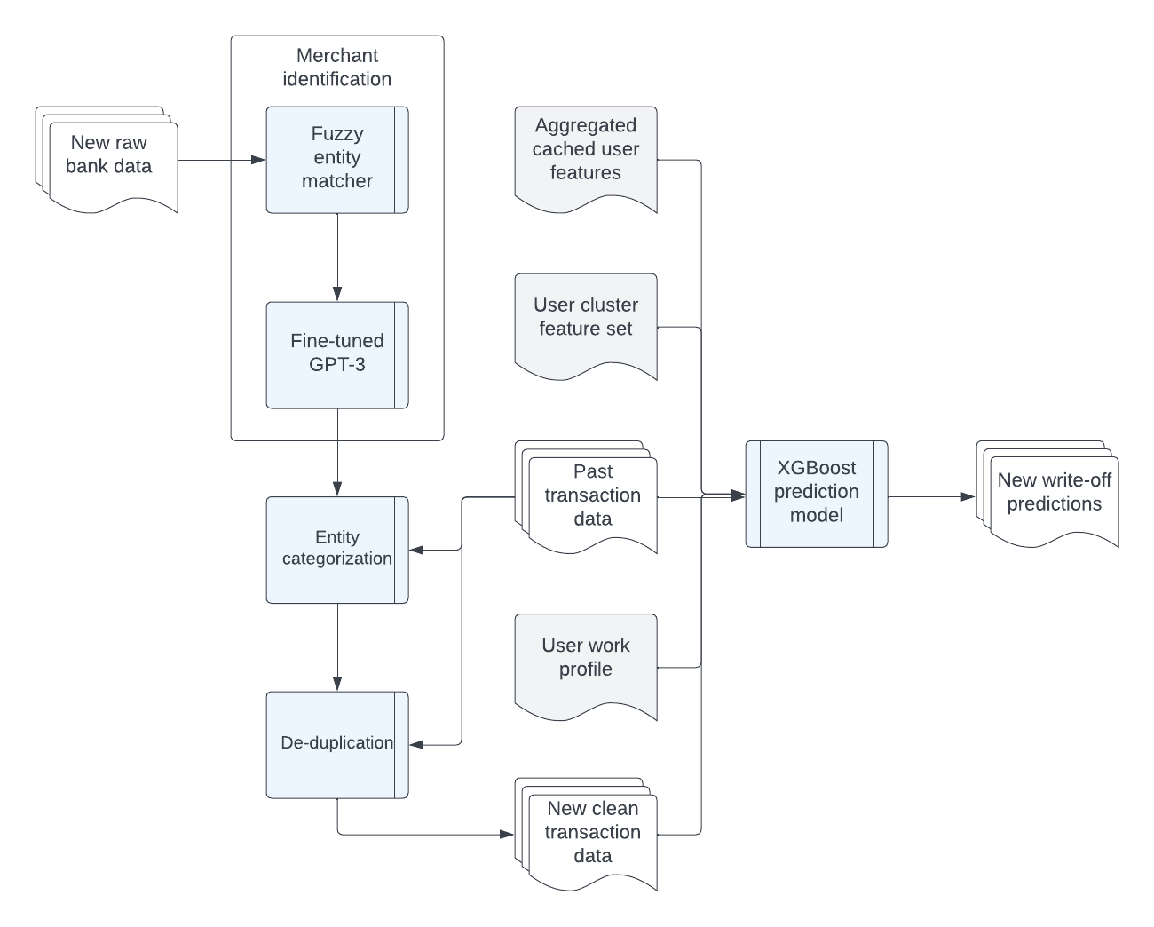
Automatic write-off detection: The challenges, and how Keeper overcame them
Figure 1 from Development of a Multi-purpose Fuzzer to Perform ...
Reddit Bot Classifier
Research on knowledge dissemination in smart cities environment based ...
PLA Admin Data Loader | Cloud APM | GE Vernova
The Entire Path of Data Diagram and Its Components | Download ...
Diversity II
Procurement Accounting and Financial Control
Our ODM work flow | OPSMEN | OEM | ODM | HEADSET | ILLUMINATION ...
Overall design of proposed tire inspection system. | Download ...
How to Build a Real Estate Team? | Hire Aiva
Procure to Pay Process (Effective Way with New features and Power ...