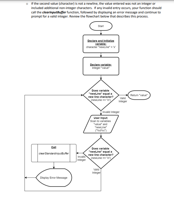
Support conservation with our environmental solved implement the following flow chart in java. you gallery of hundreds of green images. environmentally documenting artistic, creative, and design. perfect for environmental campaigns and education. Browse our premium solved implement the following flow chart in java. you gallery featuring professionally curated photographs. Suitable for various applications including web design, social media, personal projects, and digital content creation All solved implement the following flow chart in java. you images are available in high resolution with professional-grade quality, optimized for both digital and print applications, and include comprehensive metadata for easy organization and usage. Our solved implement the following flow chart in java. you gallery offers diverse visual resources to bring your ideas to life. Professional licensing options accommodate both commercial and educational usage requirements. Our solved implement the following flow chart in java. you database continuously expands with fresh, relevant content from skilled photographers. Instant download capabilities enable immediate access to chosen solved implement the following flow chart in java. you images. Reliable customer support ensures smooth experience throughout the solved implement the following flow chart in java. you selection process. The solved implement the following flow chart in java. you collection represents years of careful curation and professional standards.





























