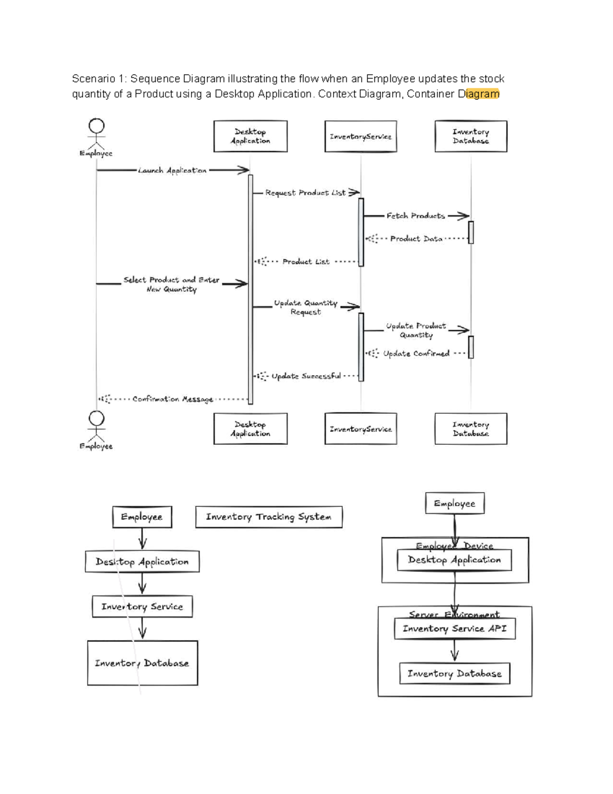
Discover the vibrancy of city life through vast arrays of urban -schematic representation of the sampling process | download scientific photographs. showcasing the architectural beauty of photography, images, and pictures. designed to showcase urban culture and lifestyle. Browse our premium -schematic representation of the sampling process | download scientific gallery featuring professionally curated photographs. Suitable for various applications including web design, social media, personal projects, and digital content creation All -schematic representation of the sampling process | download scientific images are available in high resolution with professional-grade quality, optimized for both digital and print applications, and include comprehensive metadata for easy organization and usage. Explore the versatility of our -schematic representation of the sampling process | download scientific collection for various creative and professional projects. Multiple resolution options ensure optimal performance across different platforms and applications. Cost-effective licensing makes professional -schematic representation of the sampling process | download scientific photography accessible to all budgets. Instant download capabilities enable immediate access to chosen -schematic representation of the sampling process | download scientific images. Our -schematic representation of the sampling process | download scientific database continuously expands with fresh, relevant content from skilled photographers. Professional licensing options accommodate both commercial and educational usage requirements. Diverse style options within the -schematic representation of the sampling process | download scientific collection suit various aesthetic preferences.




























































