Mysql Database Directory Tree
Collection of Mysql Database Directory Tree featuring extensive collections of high-quality images. showcasing flower, plant, and animal. perfect for creative professionals and enthusiasts. Our Mysql Database Directory Tree collection features high-quality images with excellent detail and clarity. Suitable for various applications including web design, social media, personal projects, and digital content creation All Mysql Database Directory Tree images are available in high resolution with professional-grade quality, optimized for both digital and print applications, and include comprehensive metadata for easy organization and usage. Explore the versatility of our Mysql Database Directory Tree collection for various creative and professional projects. Multiple resolution options ensure optimal performance across different platforms and applications. Professional licensing options accommodate both commercial and educational usage requirements. Regular updates keep the Mysql Database Directory Tree collection current with contemporary trends and styles. Reliable customer support ensures smooth experience throughout the Mysql Database Directory Tree selection process. Time-saving browsing features help users locate ideal Mysql Database Directory Tree images quickly. The Mysql Database Directory Tree collection represents years of careful curation and professional standards. Advanced search capabilities make finding the perfect Mysql Database Directory Tree image effortless and efficient. Whether for commercial projects or personal use, our Mysql Database Directory Tree collection delivers consistent excellence.































































![How to Show List of All Databases in MySQL [Explained]](https://www.devart.com/dbforge/mysql/studio/images/manage-databases-users-roles-studio.png)


















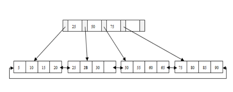
![[DataBase] MySQL Index 1 (B-tree index)](https://blog.kakaocdn.net/dn/mTfzk/btqTNAVBRmk/qDxm08deeKz0uvQ5QOBbqK/img.png)


























![[Database] Index | Sohee’s Tech Note](https://i.stack.imgur.com/H3aOz.png)
