Mini Xception
Discover the vibrancy of city life through countless urban Mini Xception photographs. highlighting the diversity of photography, images, and pictures in urban settings. designed to showcase urban culture and lifestyle. Discover high-resolution Mini Xception images optimized for various applications. Suitable for various applications including web design, social media, personal projects, and digital content creation All Mini Xception images are available in high resolution with professional-grade quality, optimized for both digital and print applications, and include comprehensive metadata for easy organization and usage. Explore the versatility of our Mini Xception collection for various creative and professional projects. Instant download capabilities enable immediate access to chosen Mini Xception images. Professional licensing options accommodate both commercial and educational usage requirements. Reliable customer support ensures smooth experience throughout the Mini Xception selection process. Cost-effective licensing makes professional Mini Xception photography accessible to all budgets. Time-saving browsing features help users locate ideal Mini Xception images quickly. The Mini Xception collection represents years of careful curation and professional standards. Multiple resolution options ensure optimal performance across different platforms and applications. Whether for commercial projects or personal use, our Mini Xception collection delivers consistent excellence. The Mini Xception archive serves professionals, educators, and creatives across diverse industries.






































































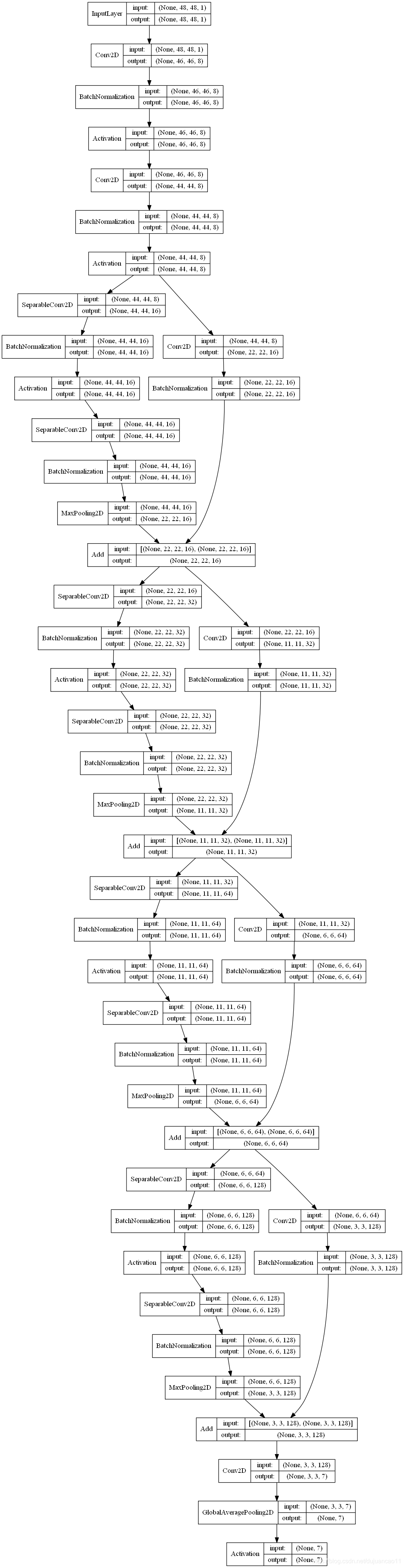
![The basic structure of Mini_Xception[13] | Download Scientific Diagram](https://www.researchgate.net/publication/369875704/figure/tbl3/AS:11431281139563801@1680874795080/Performance-in-different-brightness_Q640.jpg)





![Depth-wise separable convolutions [9] | Download Scientific Diagram](https://www.researchgate.net/profile/Vijay_Semwal2/publication/354016166/figure/fig5/AS:1060498648858625@1629853989241/Depth-wise-separable-convolutions-9_Q320.jpg)




























