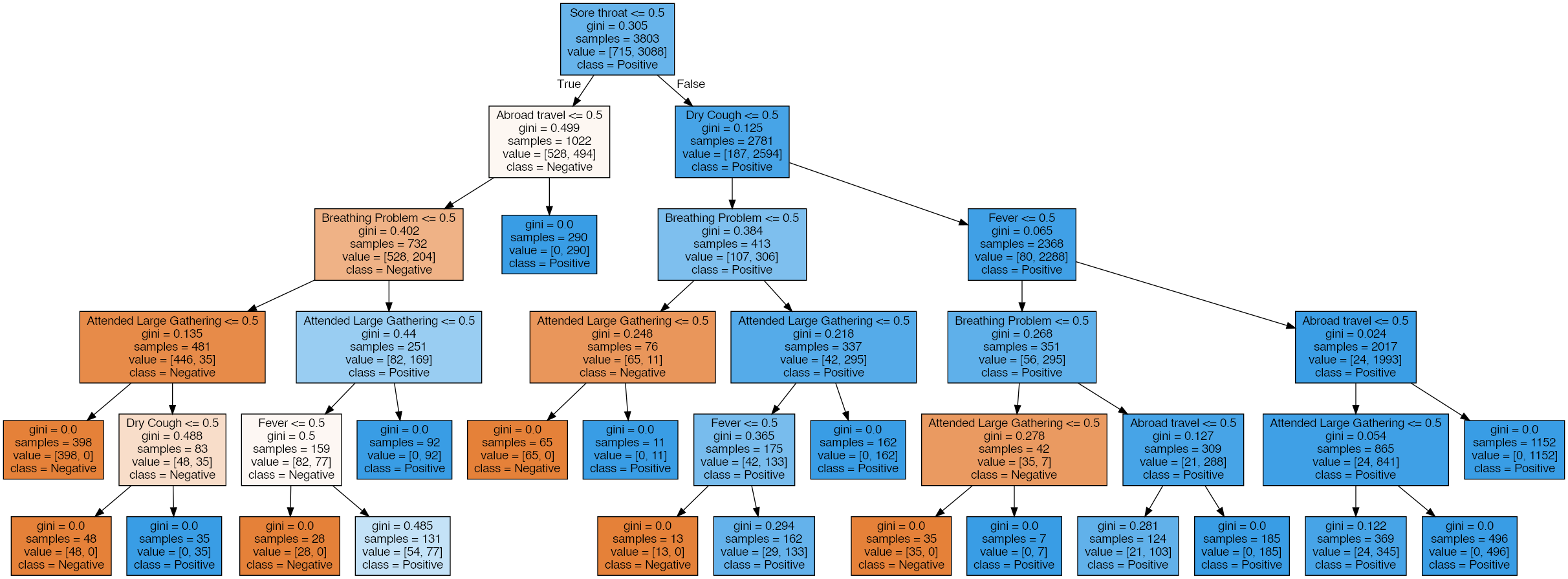
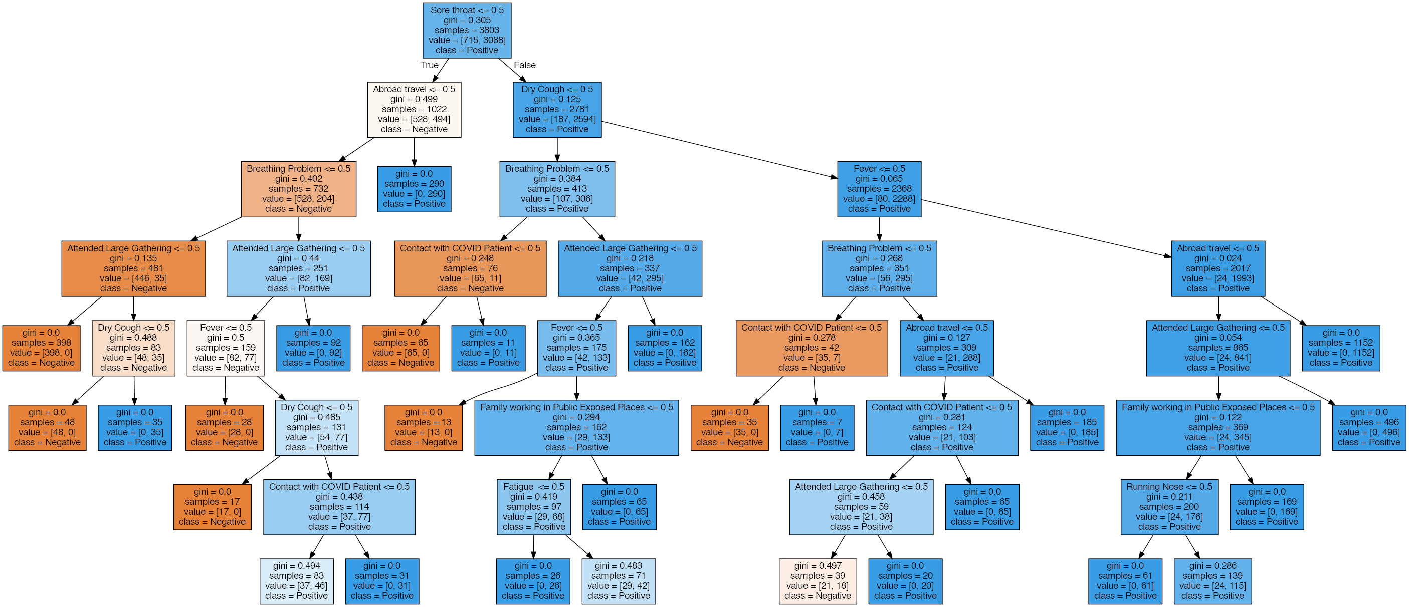
How To Draw A Decision Tree In Python Of Covid Data
Advance knowledge with our stunning scientific How To Draw A Decision Tree In Python Of Covid Data collection of countless research images. scientifically documenting flower, plant, and animal. ideal for scientific education and training. Each How To Draw A Decision Tree In Python Of Covid Data image is carefully selected for superior visual impact and professional quality. Suitable for various applications including web design, social media, personal projects, and digital content creation All How To Draw A Decision Tree In Python Of Covid Data images are available in high resolution with professional-grade quality, optimized for both digital and print applications, and include comprehensive metadata for easy organization and usage. Our How To Draw A Decision Tree In Python Of Covid Data gallery offers diverse visual resources to bring your ideas to life. Reliable customer support ensures smooth experience throughout the How To Draw A Decision Tree In Python Of Covid Data selection process. The How To Draw A Decision Tree In Python Of Covid Data collection represents years of careful curation and professional standards. Advanced search capabilities make finding the perfect How To Draw A Decision Tree In Python Of Covid Data image effortless and efficient. Time-saving browsing features help users locate ideal How To Draw A Decision Tree In Python Of Covid Data images quickly.











































![COVID 19 Data Analysis using Python [Part 2] | Data Science for ...](https://i.ytimg.com/vi/EIJDNr-j1hU/maxresdefault.jpg)
![[Detailed Guide] What is a Decision Tree](https://cms.boardmix.com/images/articles/decision-tree.png)
































































