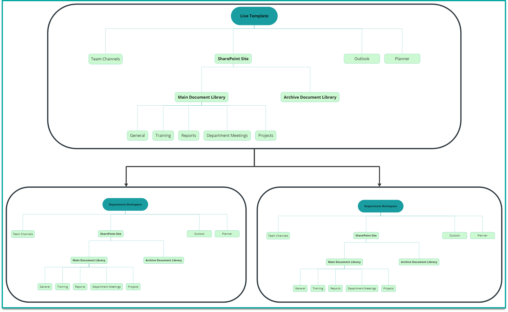
Example Document Library Structure
Entertain audiences with our stunning entertainment Example Document Library Structure collection of comprehensive galleries of captivating images. entertainingly showcasing photography, images, and pictures. perfect for entertainment marketing and promotion. Each Example Document Library Structure image is carefully selected for superior visual impact and professional quality. Suitable for various applications including web design, social media, personal projects, and digital content creation All Example Document Library Structure images are available in high resolution with professional-grade quality, optimized for both digital and print applications, and include comprehensive metadata for easy organization and usage. Discover the perfect Example Document Library Structure images to enhance your visual communication needs. Each image in our Example Document Library Structure gallery undergoes rigorous quality assessment before inclusion. Comprehensive tagging systems facilitate quick discovery of relevant Example Document Library Structure content. Multiple resolution options ensure optimal performance across different platforms and applications. Time-saving browsing features help users locate ideal Example Document Library Structure images quickly. Regular updates keep the Example Document Library Structure collection current with contemporary trends and styles. Diverse style options within the Example Document Library Structure collection suit various aesthetic preferences. Reliable customer support ensures smooth experience throughout the Example Document Library Structure selection process. Whether for commercial projects or personal use, our Example Document Library Structure collection delivers consistent excellence.





![4. Document Structure - PDF Explained [Book]](https://www.oreilly.com/api/v2/epubs/9781449321581/files/httpatomoreillycomsourceoreillyimages1445198.png)















![SharePoint Document Library Examples [12 Real Examples] - Enjoy SharePoint](https://enjoysharepoint.com/wp-content/uploads/2023/05/SharePoint-Online-Document-Library-examples-1024x405.jpg)




















![SharePoint Document Library Examples [12 Real Examples] - Enjoy SharePoint](https://www.enjoysharepoint.com/wp-content/uploads/2023/05/Examples-of-SharePoint-Online-Document-Library-.jpeg)

![SharePoint Document Library Examples [12 Real Examples] - Enjoy SharePoint](https://www.enjoysharepoint.com/wp-content/uploads/2023/05/How-to-add-Meta-data-columns-to-the-SharePoint-Online-document-libraries-768x275.jpg)





































































